

烟花爆竹虽添喜,安全环保更重要。为切实保障人民群众生命财产安全,改善空气质量,柘荣公安始终保持烟花爆竹禁燃限放高压管控态势,以“零容忍”态度严查各类违法违规行为,用责任与坚守筑牢平安防线。


自行动开展以来,城关派出所采取“定点值守+动态巡逻+视频巡查”模式,实现全天候、全覆盖监管,并组织民警辅警开展禁燃限放烟花爆竹入户走访宣传活动。全年共计入户宣传3000余户,发放宣传手册3000余份,检查200余家烟花爆竹店铺,入户排查红白喜事150余户。


仅11月18日当天,连续查处违规燃放案件5起、行政处罚5人。同时坚持教育与处罚相结合,对发现的违规燃放苗头性问题及时劝阻,累计教育劝阻燃放群众30余人次,有效遏制了违法违规行为蔓延势头。

» 3月27日,林某某在县委门口违规燃放烟花爆竹,被公安机关查获,公安机关依法对其处以行政处罚。
» 10月28日,袁某某在袁家巷违规燃放烟花爆竹,被公安机关查获,公安机关依法对其处以行政处罚。
» 11月18日,叶某某、袁某某、吴某某分别在盛世东方门口违规燃放烟花爆竹,被公安机关查获,公安机关依法对其三人各处以行政处罚。
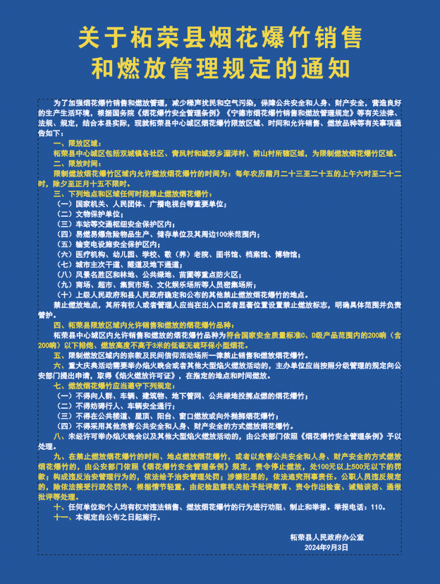
限放区域:柘荣县中心城区包括双城镇各社区、青凤村和城郊乡湄洋村、前山村所辖区域为限制燃放烟花爆竹区域。
限放时间:限制燃放烟花爆竹区域内允许燃放烟花爆竹的时间为每年农历腊月二十三至二十五的上午六时至二十二时,除夕至正月十五不限时。
限放区域允许销售和燃放的烟花爆竹品种:柘荣县中心城区内允许销售和燃放的烟花爆竹品种为符合国家安全质量标准C、D级产品范围内的200响(含200响)以下排炮、燃放高度不高于3米的低硫无硫环保小型烟花。

在禁止燃放烟花爆竹的时间、地点燃放烟花爆竹,或者以危害公共安全和人身、财产安全的方式燃放烟花爆竹的,由公安部门依照《烟花爆竹安全管理条例》规定,责令停止燃放,将处100元以上500元以下罚款;构成违反治安管理行为的,依法给予治安管理处罚。




倡议广大市民朋友争做禁燃限放的践行者、宣传者和监督者。自觉不购买、不燃放烟花爆竹,选择电子爆竹、喜庆音乐、悬挂灯笼等安全环保方式欢度佳节;主动向亲友宣传禁燃政策和燃放危害,劝阻身边违法违规行为;发现非法生产、销售、燃放烟花爆竹等线索,可通过110报警电话或政务服务平台举报,共同参与社会监督。
公安机关将继续加大管控力度,坚决守住安全底线。恳请广大市民理解、支持和配合禁燃禁放工作,携手共建天更蓝、空气更清新、环境更安全的美丽柘荣。



▌来源:“柘荣公安”微信公众号
▌图文来源:文章部分文字与图片来源网络,现场请以实物为准,仅供读者参考;
▌免责声明:图片文件等资料版权归版权所有人所有如原作者有异议,请及时通知我们,我们将立即予以解决。
▌关于版权:索罗科技尊重版权,如有侵权,请联系删除
▌商务合作:网站建设、网络营销、品牌推广、活动策划请联系电话:18150866322
